中国企业联合会发布第七届智慧企业建设创新案例 山东省企业联合会推荐6项案例入围
2025-12-01 协会要闻
2025年11月25日至26日,由中国企业联合会、中国企业家协会主办的2025年全国智慧企业发展大会在江西赣州成功举办,大会隆重发布并推广了第七届智慧企业建设创新案例,山东省企业联合会组织我省企业代表参会。

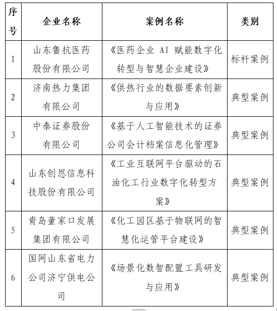
为深入贯彻落实党的二十大和二十届四中全会精神,扎实推进“人工智能+”行动,我会积极响应中国企业联合会《关于组织开展第七届智慧企业建设创新案例征集活动的通知》文件要求,于2025年上半年组织开展了山东省智慧企业建设创新案例征集与推荐工作。经企业申报、专家评审和综合评议,最终向中国企业联合会推荐7项案例,其中6项案例成功入围。

本次入选案例涵盖金融、能源、化工、医药、城市运营等多个领域,充分体现了我省企业在人工智能、工业互联网等前沿技术方面的创新实践,为全省乃至全国企业推进数智化转型提供了宝贵经验。

我会将继续深入贯彻落实中央关于发展数字经济、建设智慧企业的决策部署,围绕“十五五”规划建议方向,进一步发挥桥梁纽带作用,加强标准推广与经验交流,推动企业加快形成以数据驱动、场景引领、系统推进为特征的智慧发展新格局,为实现高质量发展贡献智慧和力量。
